本网讯 近日,广东省教育厅印发《关于公布2020年度省级一流本科课程认定结果的通知》,我校共有13门课程被认定为省级一流本科课程,其中精品在线开放课程2门,线上线下混合式一流本科课程3门,线下一流本科课程7门,社会实践一流本科课程1门,认定数量与认定率均在同类院校中名列前茅。

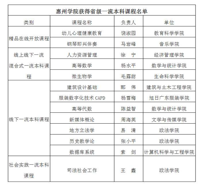
我校获省级一流本科课程名单
据悉,全省共651门课程被认定为2020年度省一流本科课程,其中,精品在线开放课程78门,线下一流本科课程330门,线上线下混合式一流本科课程206门,社会实践一流本科课程37门。根据《广东省教育厅关于公布首批省级系列在线开放课程立项课程验收结果的通知》(粤教高函[2020]10号)文件,我校饶淑园教授的《幼儿心理健康教育》课程通过了广东省教育厅首批省级系列在线开放课程结题验收,被直接认定为省级精品在线开放课程。至此,我校共有13门课程获得省级一流本科课程的称号。
教务处负责人介绍,课程是人才培养的核心要素,课程质量直接决定人才培养质量。学校将继续贯彻落实习近平总书记关于教育的重要论述和全国教育大会精神,落实新时代全国高等学校本科教育工作会议要求及《教育部关于加快建设高水平本科教育 全面提高人才培养能力的意见》,深化教育教学改革,把教学改革成果落实到课程建设上。学校拟出台《一流本科课程建设计划》,将以一流本科课程建设为契机,整体规划,精心组织,强化课程思政,着力打造更多具有“高阶性、创新性、挑战度”的本科课程,全面提升课程建设水平和人才培养质量。







