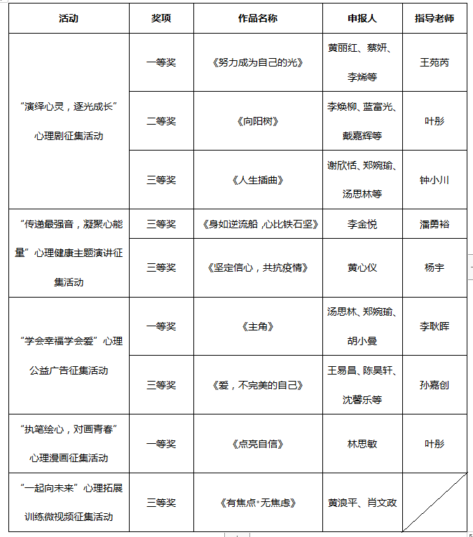
本网讯 近日,广东省教育厅公布了2022年“5·25”大学生心理健康月系列活动评选结果,我校师生喜获9个奖项,取得历史性突破。其中,一等奖3项,二等奖1项,三等奖5项。
作品《努力成为自己的光》
作品《主角》

作品《点亮自信》
为进一步增强大学生心理健康意识,推动心理健康教育内容与形式创新,培养学生积极向上的健康心态,2022年春季学期,学校按照省教育厅有关通知要求,于2022年4月至6月期间组织开展“心向阳光,青春绽放”为主题的心理健康教育系列竞赛活动,内容包括“演绎心灵,逐光成长”心理剧、“传递最强音,凝聚心能量”心理健康主题演讲、“学会幸福学会爱”心理公益广告、“执笔绘心,对画青春”心理漫画、“一起向未来”心理拓展训练微视频。经组织专家评审,5个活动项目评比一等奖20项,二等奖30项,三等奖50项。通过层层选拔,我校共推荐26项优秀作品代表学校参加广东省2022年大学生心理健康月系列活动,最终9项作品在省级评比中脱颖而出。

获奖名单
“5·25”大学生心理健康教育系列活动由广东省教育厅主办,每年度举行一次,我校迄今已举办十六届校级活动。







